React를 시작하며(로드맵, React 기초)
개발은 어디에서 시작해야 하는가?
누구에게나 처음은 있다.
엄청 잘해 보이는 대단한 사람도 그것이 무엇이든 간에 잘하기 위해서는 수많은 반복과 숙달이 있었을 것이다.
하지만, 열심히 노력하면 어느 정도의 경지에 이를 수 있다 하더라도 그 속도는 다를 것이다.
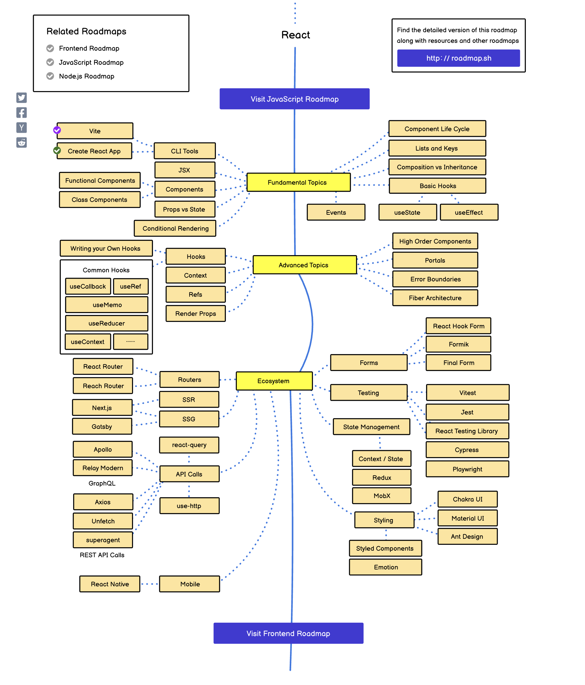
내 몸은 하나고 내 인생 또한 유한하기에, 나는 가장 빠르게 그리고 좋은 길을 찾아 나섰고 아래와 같은 사진을 찾아냈다.

로드맵
나는 C언어 그리고 파이썬에 대해서는 어느 정도 중급 개발자 언저리라고 생각한다.
하지만, 그것이 프런트엔드라면 다르다. 나는 프엔 경험이 없고, 비슷한 것도 해본 적이 없다.
아는 것이 없으면 더더욱 겸손해야 되는 법 나는 미리 이 길을 걸은 사람들의 지혜를 구하기 시작했고, 이 로드맵이 그 결과다.
나는 리액트 관련한 강좌를 2개 정도 들은 상태이나, 배운 것들이 어떻게 이어져서 어떻게 구성되는가에 대해서는 잘 모르고 있었다.
하지만, 이 리액트 로드맵을 보고 나니 '아 이런 순서로 배워야 되는 이유는 이게 이렇게 이어져서이구나?' 싶었다.
글을 쓰는 이유

그냥 공부를 하고 프로젝트를 하면 될 텐데 왜 그걸 굳이 글로 남기는가?
나는 공부를 '길을 걷는 일'라고 생각한다.
나 혼자 남들이 꽂아놓은 표지판을 보면서 열심히 뛰면 어느 정도 거리를 갈 수는 있겠지만 뒤를 돌아보면 왔던 길이 없기에 돌아갈 수 없다.
돌아갈 수 없으면, 내가 놓친 것들이 무엇이었는지도 기억이 안 나고 또 내가 못 보고 지나간 풍경들도 다시 확인할 수 없다.
왔던 길을 어떻게든 뛰어가면 찾을 수 있지 않겠냐고 물을 수 있지만, 그 방향을 찾는 것은 쉽지 않다.
분명 가능은 하겠지만, 아마도 먼길을 돌아가야 될 것이다.
나는 그래서 리액트를 배운 내 기억들을 글로 남기기로 했다.
내가 다시 돌아올 수 있도록, 또 나를 여기까지 이끌어준 좋은 선배 프로그래머들에 대한 감사로 그리고
내가 공부한 후에도 이 길을 걸을 사람들을 위해서 글을 쓰기로 했다.
앞으로 꾸준히 한번 로드맵을 채워나가 보겠다.