Deprecated 8

JSX란 무엇인가? (React 기초)

JSX 변종인가!? const element = Hello, world!; 위의 코드를 보면 무슨 생각이 드는가? 오른쪽만 보면 평범한 HTML코드이다. 그런데, 언제부터 HTML을 변수에 집어넣을 수 있었지?! 나와 같은 의문을 품었다면, 당신도 나와같은 동류다. (??? : 도대체 왜 마크업 언어를 변수에 집어넣는거야!!) 이렇게 의문을 품었더라도, 이 글을 다 읽을 때 쯤 아 그래도 JSX가 뭔지 알겠다 싶을 수 있도록 아래 열심히 설명해보겠다. 그래서 JSX가 뭐냐 JSX == JavaScript + XML 말 그대로, JSX는 JavaScript에 XML을 얹은 친구이다. XML이 무엇인지 궁금한 분들은 이 링크를 한번 읽고오면 좋다. 그렇다면, 이 친구는 어떤 특징 그리고 장단점을 가지고 있을..

Deprecated/REACT 2022.11.17

React 개발환경 구성(Create React App, React기초)

들어가며 모든 프로그래밍 언어를 배울 때 가장 귀찮은 것은 바로 개발환경 구성이다. 하지만, 그 귀찮음도 React에서는 예외일 것이다. 아주 간단하게 React를 키는 과정을 한번 살펴보겠다. 설치과정은 npm 설치(node.js 설치) -> Create React App 설치 -> 개발환경 구성 순으로 진행하겠다. 1. Node.js 설치 가장 먼저 Node.js에 들어가서 Node.js를 설치하자 Node.js 설치링크 Node.js에는 npm이라는 패키지 관리자가 포함되어 있는데, 우리는 npm을 사용하기 위해 그것을 포함하고 있는 node.js를 설치할 예정이다. 설치를 할 때에는 LTS설치를 권장한다. LTS란, Long Term Support를 의미하는데 즉, 이 버젼을 설치하면 장기간에 걸..

Deprecated/REACT 2022.11.16

REACT란 무엇인가?(REACT 기초)

들어가며 무엇을 공부하거나 알아볼 때 가장 중요한 것은 자신이 배우는 것에 대한 개괄적인 그림을 그리고 들어가는 것이다. React는 뭐라고 정의할 수 있을까? 라이브러리? 인터페이스를 위한 도구? 둘 다 맞는 말이지만 정확하게 표현하면 아래와 같다. 사용자 인터페이스를 구축하기 위한 선언적이고 효율적이며 유연한 JavaScript 라이브러리 - 리액트 Tutorial 중 처음 컴퓨터를 공부하는 사람들을 위해서 조금 풀어서 해석하면 아래와 같다. 사용자 인터페이스 (UI, UserInterface 즉, 당신이 보고 있는 이 웹브라우저 환경)을 구축하기 위한 선언적이고 (React는 어떻게가 아니라 무엇을 정의하는 프로그래밍이다) 효율적이고 유연한 JS 라이브러리이다! (그걸 위해 미리 만들어 놓은 JS에..

Deprecated/REACT 2022.11.16

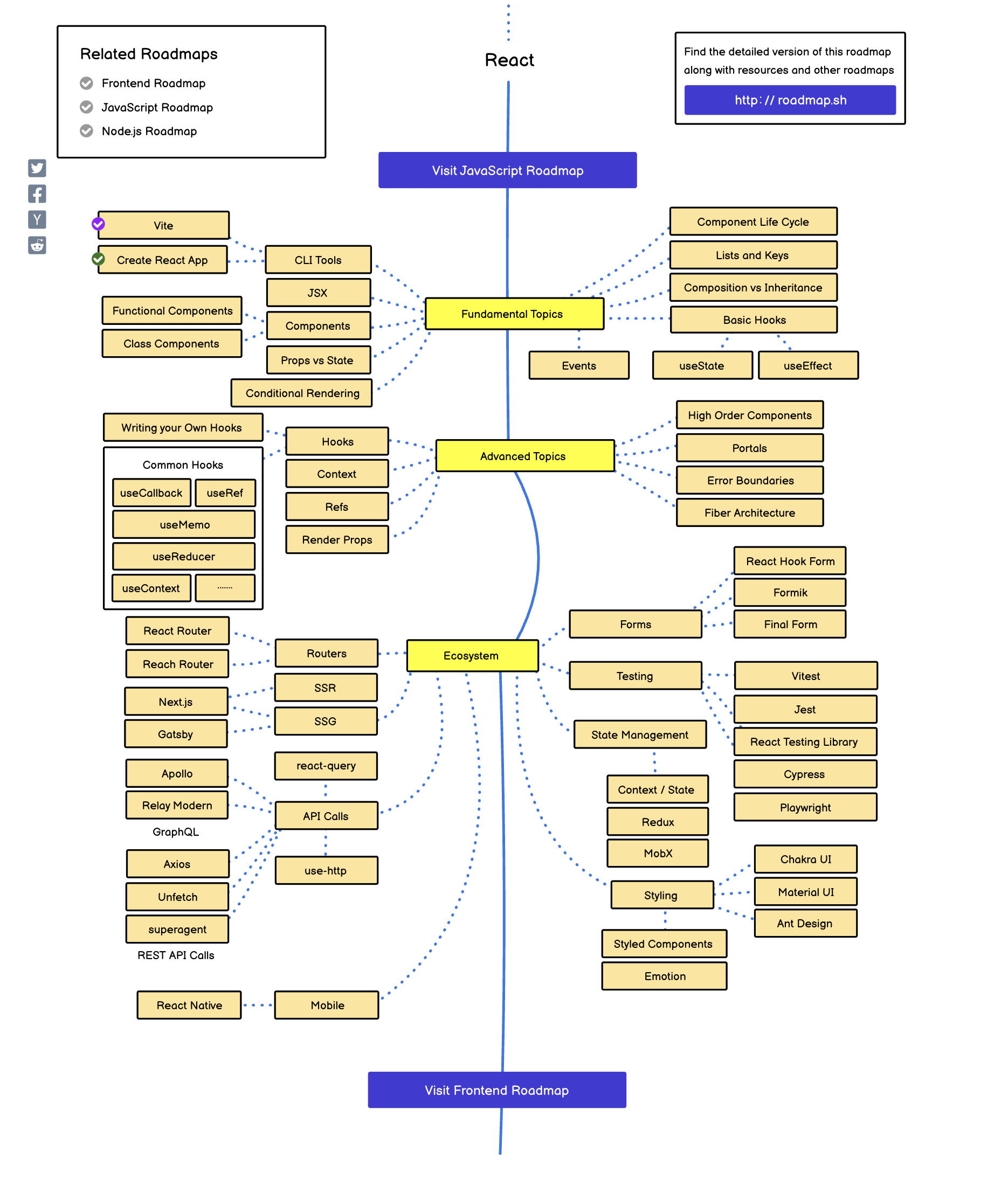
React를 시작하며(로드맵, React 기초)

개발은 어디에서 시작해야 하는가? 누구에게나 처음은 있다. 엄청 잘해 보이는 대단한 사람도 그것이 무엇이든 간에 잘하기 위해서는 수많은 반복과 숙달이 있었을 것이다. 하지만, 열심히 노력하면 어느 정도의 경지에 이를 수 있다 하더라도 그 속도는 다를 것이다. 내 몸은 하나고 내 인생 또한 유한하기에, 나는 가장 빠르게 그리고 좋은 길을 찾아 나섰고 아래와 같은 사진을 찾아냈다. 로드맵 나는 C언어 그리고 파이썬에 대해서는 어느 정도 중급 개발자 언저리라고 생각한다. 하지만, 그것이 프런트엔드라면 다르다. 나는 프엔 경험이 없고, 비슷한 것도 해본 적이 없다. 아는 것이 없으면 더더욱 겸손해야 되는 법 나는 미리 이 길을 걸은 사람들의 지혜를 구하기 시작했고, 이 로드맵이 그 결과다. 나는 리액트 관련한 ..

Deprecated/REACT 2022.11.16

JS 톺아보기(JS 자료형, REACT기초)

수 수를 생각하면 기본적으로 사람들은 자연수를 생각하게 된다. 코딩을 좀 해본 사람들은 Int 형같은 정수를 생각하겠지만, JS에서는 조금 다르다. JS에서 "수는 실수다" 즉 기본적으로 64비트의 floating Type 라고 보면된다.(binInt제외) JS 에서 기본적인 수의 범위는 (-(2^53 − 1) and 2^53 − 1)으로 정의된다. 즉, +/- 9,007,199,254,740,991 이 범위이며 영어로 nine quadrillion seven trillion one hundred ninety-nine billion two hundred fifty-four million seven hundred forty thousand nine hundred ninety-one 되시겠다. 메모리 기반 ..

Deprecated/REACT 2022.11.16

JS 톺아보기(JS 개요, REACT기초)

JS는 어디에서 왔는가? JS는 왜 JavaScript일까? 이름이 자바스크립트인 것을 보면, 무언가 자바와 큰 관계가 있는 것처럼 느껴지지만 사실은 그렇지 않다. JavaScript는 1995년 Netscape의 엔지니어 Brendan Eich에 의해 만들어졌으며 1996년 초에 Netscape2와 함께 처음으로 배포되었다. 원래 이 친구의 이름은 LiveScript였지만, 당시에 썬 마이크로시스템의 Java성공에 힘입어 마케팅을 위해 이름을 바꿔버리게 된다.(같은 C언어 계보니까 같은 식구인 건가..? 쟤는 객체 지향이고 얘는 기반었지만.. 이제는 의미가 있나) 원래 첫 이름은 Mocha였다 이후 자바스크립트는 Ecma International에서 표준으로 제정되고, 지속적으로 개정을 거쳐 현재는 2..

Deprecated/REACT 2022.11.16

MiniShell 기본함수 정리(readline.h)

readline을 사용하기 전에 이 글을 읽고 있는 당신은 MAC OS를 사용중인가? 그렇다면, 당신은 높은 확률로 아래 함수를 실행하기 위해 별도의 조치가 필요하지 않다. 그저 gcc 컴파일에서 -lreadline 옵션하나만 주면 모든 일이 끝나니까 말이다 하지만, 당신이 UNIX 계열의 OS를 이용중이라면 추가적인 조치가 필요하다. 진행하다가 컴파일이 안된다면, GNU 라이브러리를 찾아서 gcc -I -L 옵션을 이용, 포함시켜주자 readline 의존성 #include // FILE 구조체 이용을 위함 #include 함수원형 char *readline(const char *prompt); 사용방법 readline은 터미널에서 한 줄을 읽고 다음을 사용하여 반환합니다. 프롬프트가 NULL이거나 빈 ..

Deprecated/42 2022.11.08

MiniShell(42 미니쉘)을 정리하는 이유

42서울의 첫 고비 MiniShell 더 이상은 정리를 하지 않고 넘어갈 수 없다. 이전까지 진행한 Libft ~ Pipex까지 간단한 운영체제 혹은 컴퓨터의 개념들을 이용하여 하는 과제들이었다. 기존 과제들 구분 과제명 알아야되는 개념 0서클 Libft(Library Function) - 기본적인 C 언어 그 이상 할줄 아는가? 1서클 ft_printf - stdarg를 비롯한 파라미터들의 의미를 이해하는가? - 해당 개념들을 코드단에서 다룰 수 있는가? 1서클 Get_next_line - static 변수의 의미를 알고 다룰줄 아는가? - 메모리 관리라는 것에대해 고민해보았는가?(동적, 정적) 1서클 Born2beRoot - 가상머신에 대해 기본적으로 알고 다룰 수 있는가? - 교육생은 리눅스와 얼마..

Deprecated/42 2022.11.07